Chantier d'élagage dans un espace vert, voir crédit photo
Pascal Xicluna/agriculture.gouv.fr

06 novembre 2025 Info +

Questions/réponses concernant le décret n°2021-1833 du 24 décembre 2021 relatif aux règles de sécurité applicables aux travaux agricoles dans les parcs et jardins et à d’autres travaux d’entretien de la végétation

Le décret n°2021-1833 du 24 décembre 2021 relatif aux règles de sécurité applicables aux travaux agricoles dans les parcs et jardins et à d’autres travaux d’entretien de la végétation est paru au Journal officiel de la République française le 28 décembre 2021.
Il crée une section 5 bis et introduit les articles R. 717-85-11 à R. 717-85-25 au sein du Code rural et de la pêche maritime (CRPM). Il aborde, outre son champ d’application, les règles relatives à l’organisation générale du chantier et celles concernant les périmètres de sécurité du chantier.

Ce texte vise à prévenir les accidents graves ou mortels du travail survenant principalement sur les chantiers paysagers lors de travaux d’abattage ou d’élagage. En effet, chaque année, deux à quatre travailleurs décèdent du fait de la chute d’un arbre, de tronçons d’arbre lors de travaux d’abattage ou de branches lors d’opérations d’élagage. La chute de ces végétaux peut survenir sur le travailleur réalisant les opérations ainsi que sur ceux effectuant des travaux connexes (exemple broyage de branches).

Ce risque existe également pour les personnes circulant à proximité du chantier. Le décret vise également à réduire les accidents subis par les tiers lors de la réalisation de ce type de chantiers.

Le décret vient en complément des dispositions du Code du travail relatives à l’exécution de travaux temporaires en hauteur (articles R. 4323-58 à R. 4323.90) et de l’arrêté du 4 août 2005 relatif à la prévention des risques de chutes liés aux travaux réalisés dans les arbres au moyen de cordes.

Ses dispositions sont entrées en vigueur le 1er mars 2022 à l’exception des règles relatives à la formation aux premiers secours prévues par les alinéas 3 et 4 de l’article R. 717-85-18 du Code rural et de la pêche maritime. Ces derniers sont applicables depuis le 28 juin 2023. Les travailleurs indépendants et les employeurs exerçant en personne leur activité sur les chantiers et ayant créé leur entreprise avant le 28 juin 2023 avaient jusqu’au 28 décembre 2023 pour se former aux premiers secours adaptés à l’activité exercée.

Le questions/réponses joint en annexe vise à mutualiser les réponses qui ont été apportées aux interrogations exprimées tant par les professionnels que par les services de prévention et de contrôle depuis l’entrée en application du décret n°2021-1833 du 24 décembre 2021. Il a vocation à faciliter la compréhension de certains termes utilisés et à homogénéiser les interprétations et pratiques sur l’ensemble du territoire national. Ce document vise à expliciter le droit applicable et ne substitue en aucun cas à la règlementation en vigueur.

À télécharger

Thème 1 : Champ d’application

1.1. Les travaux concernés par le décret

  • Réponse : Afin d’identifier les travaux concernés par ces dispositions règlementaires, deux conditions cumulatives, prévues par l’article R. 717-85-11 du CRPM, doivent être vérifiées :

    • Il doit s’agir de travaux d’abattage ou d’élagage
    • Ces travaux doivent être réalisés lors :
      - d’activités de création, restauration et entretien de parcs et jardins (Article L. 722-2 2° du CRPM) ;
      - ou lors de travaux d’entretien de la végétation.

    Tous les travaux d’entretien de la végétation sont concernés exceptés :

    • les travaux d’abattage ou d’élagage réalisés dans le cadre du cycle de production animale ou végétale (Alinéa 1 de l’article L. 722-2 du CRPM),
      Exemples : élagage de frênes en bordure de champ pour donner à manger le feuillage au bétail ; des travaux d’abattage d’arbres en bord de champ pour fabriquer, pour son exploitation agricole, des piquets de clôture lorsque les clôtures sont utilisées pour de la production animale.
    • Les travaux d’abattage d’arbres sur un chantier forestier1 ou sylvicole2,
    • Les travaux d’élagage réalisés sur un chantier sylvicole.
      Attention : les travaux d’élagage réalisés sur un chantier forestier, exclus du champ d’application du décret n°2016-1678 du 5 décembre 2016 relatif aux règles d’hygiène et de sécurité sur les chantiers forestiers et sylvicoles, sont couverts par le décret n°2021-1833 du 24 décembre 2021 (cf. Instruction technique SG/SAFSL/SDTPS/2008-79 du 26 janvier 2018).

    La mise en œuvre des dispositions du décret n°2021-1833 du 24 décembre 2021 ne dépend donc pas du code APE des entreprises qui réalisent les travaux mais des types de travaux qui sont effectués.

    Les définitions utilisées pour les travaux d’abattage ou d’élagage sont les suivantes :
    Abattage : coupe de l’arbre à sa base pour provoquer sa chute et permettre son retrait du site. En général la souche reste en terre (abattage dit à culée blanche) (Cf. norme NF B50-002 : 1961).

    Élagage (ensemble de tailles à réaliser sur un arbre) :

    • sur un arbre d’ornement, la taille a le plus souvent pour objet d’adapter l’arbre à son environnement, de lui donner une forme architecturée ou de lui dispenser des soins (formation des jeunes arbres, entretien du houppier, élimination de branches mortes ou malades, etc.) ;
    • sur un arbre forestier, l’élagage a pour objet principal de favoriser le développement d’un fût haut, rectiligne et donc susceptible d’acquérir une valeur marchande supérieure. (Cf. Note de service DGFAR/SDTE/N2007-5018 du 27 juin 2007)

    1 Pour la définition des chantiers forestiers, se reporter aux dispositions des articles R. 717-77 du CRPM, L. 154-1 du code forestier, L. 722-3 1° du CRPM et à l’instruction technique SG/SAFSL/SDTPS/2008-79 du 26 janvier 2018.
    2 Pour la définition des chantiers sylvicoles se reporter aux dispositions de l’article L. 722-3 2° du CRPM.

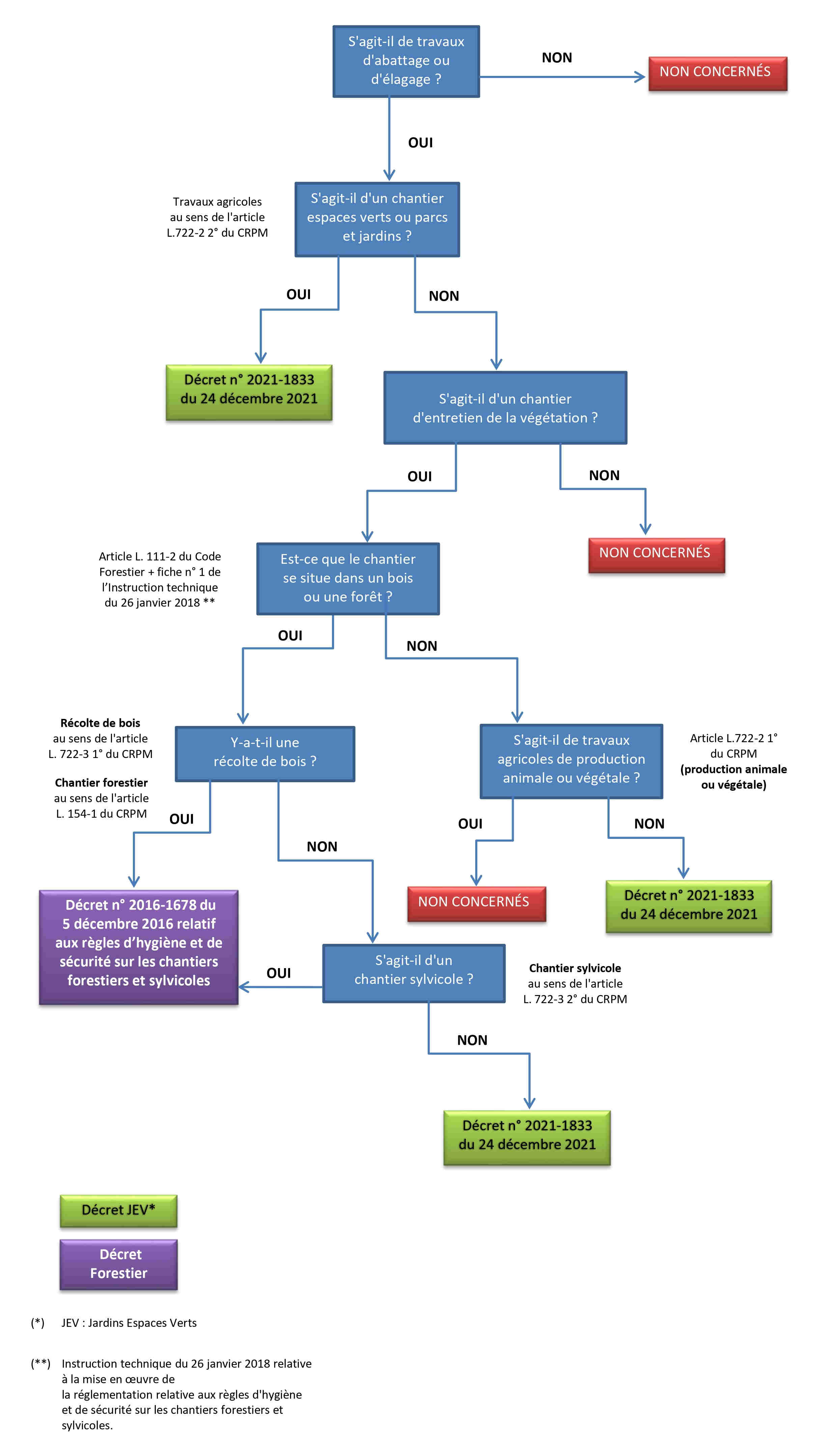
    Logigramme permettant de déterminer l’application du décret n°2021-1833 (élaboré avec la DREETS de Normandie) [télécharger] :

  • Réponse : Le décret n°2021-1833 s’applique à différentes catégories de travaux d’entretien de la végétation mentionnés à l’article R. 717-85-11 du CRPM.

    En revanche, sont exclus :

    • les travaux qui entrent dans le cycle de la production animale ou végétale, les travaux d'amélioration foncière agricole ainsi que les travaux accessoires nécessaires à l'exécution des travaux précédents prévus au 1° de l’article L. 722-2 du CRPM ;
    • les chantiers forestiers définis à l'article L. 154-1 du code forestier et les chantiers sylvicoles mentionnés au 2° de l'article L. 722-3 du CRPM. (Cf. question N°1).

    Exemples de travaux d’entretien de la végétation soumis aux dispositions du décret :

    • Abattage ou élagage d’arbres dans les parcs et jardins ;
    • Abattage ou élagage d’arbres le long d’une route, d’une berge, d’une voie ferrée, d’un ouvrage électrique…
    • Abattage ou élagage d’un arbre isolé dans une cour d’école, sur une place, au milieu d’un champ…
    • Elagage d’un arbre sur un chantier forestier (Ce type d’opération n’est pas couvert par les dispositions des articles L. 154-1 du code forestier et L. 722-3 1° et R. 717-77 du CRPM).
  • Réponse : Pour distinguer les travaux d’abattage réalisés sur un chantier forestier ou sur un chantier sylvicole de ceux réalisés sur un chantier espaces verts, il est nécessaire d’identifier le lieu de réalisation des travaux et de se reporter aux définitions des chantiers forestiers et sylvicoles mentionnées aux articles R. 717-77 et suivants, L. 722-3 du CRPM et à l’article L. 154- 1 du code forestier.

    La fiche N°1 de l’Instruction technique SG/SAFSL/SDTPS/2008-79 du 26 janvier 2018 clarifie ces deux types de chantiers.

    Le logigramme figurant dans la réponse à la question n°1 vient en appui pour déterminer l’applicabilité du décret n°2021-1833 du 24 décembre 2021.

  • Réponse : Les définitions sont les suivantes :

    • l'ébranchage est le processus consistant à enlever les branches d'un tronc d'arbre aussitôt avant ou après abattage. Cette opération est généralement opérée à la scie à chaîne (tronçonneuse) ;
    • le billonnage correspond à l’action de couper une grume (tronc d’un arbre abattu, ébranché et recouvert ou non de son écorce) en plusieurs tronçons ;
    • le broyage consiste à transformer en copeaux les parties de végétaux produites par l’élagage ou l’ébranchage. Il permet de réduire le volume des végétaux à retirer du chantier.
  • Réponse : NON

    L’article R. 717-85-11 du CRPM mentionne clairement que ces activités, pour être couvertes par le décret, doivent être directement liées à des travaux d’abattage ou d’élagage.

    Ces activités d’élagage ou d’abattage créent un risque de chute de branches, de morceaux de tronc ou de l’arbre entier sur un travailleur opérant au sol ou un tiers (passant), lorsque les travaux d’ébranchage, de billonnage et de broyage sont réalisés concomitamment.

    Ainsi, le décret n’est pas applicable en l’absence d’opération d’abattage ou d’élagage à réaliser. Ce sera le cas lorsque l’arbre est tombé au sol sans action humaine (exemple : arbre tombé au sol suite à une tempête). En revanche, si l’arbre est encroué3 ou en appui contre un obstacle, par exemple un bâtiment, des opérations pour finaliser l’abattage sont nécessaires et le décret s’applique.

    3 Qualifie un arbre dont le houppier est emmêlé dans celui d’un autre, à cause d’un phénomène naturel ou lors de l’abattage.

1.2. Les végétaux concernés

  • Réponse : OUI

    L'article R. 717-85-11 du CRPM prévoit que les végétaux à stipe4 sont traités comme des arbres.

    Le stipe (ou faux-tronc) est, en botanique, la tige robuste de plantes terrestres comme les palmiers, les yuccas, les dragonniers, les fougères arborescentes ou encore les bananiers. Le stipe ressemble à un tronc. Il est composé des gaines des anciennes feuilles dont l’emboîtement est aussi robuste qu'un tronc.

    Le risque de chute de hauteur d’une palme, d’un morceau de la tige, ou de la plante entière sur un travailleur ou un tiers est bien présent en cas d’abattage ou d’élagage.

    4 Définition des végétaux à stipe : Le stipe (ou faux-tronc) est, en botanique, la tige robuste de plantes terrestres comme les palmiers, les yuccas, les dragonniers, les fougères arborescentes ou encore les bananiers.

  • Réponse : OUI
    L’objectif du décret étant de prévenir les accidents graves ou mortels du travail qui surviennent du fait de la chute de branches, de morceaux de tronc, ou de la chute de l’arbre lui-même sur les travailleurs intervenant au sol et sur les tiers se trouvant à proximité du chantier, le décret s’applique à la taille de haies dès lors que les haies nécessitent la réalisation de travaux en hauteur et la taille de branches d’arbres.

    Ainsi l’élagage d’une haie de thuyas ou de cyprès, dont la hauteur crée un risque de chute de branches sur les travailleurs au sol ou les tiers, est soumis aux dispositions du décret.

    A contrario, une taille légère réalisée avec un équipement de type taille-haie ne sera pas concernée par ces dispositions.

  • Réponse : OUI si l’arbre fruitier est utilisé en ornement / NON Si l’arbre fruitier est utilisé pour de la production agricole.
    Exemples : taille d’un olivier ornemental dans un parc, de citronniers sur des ronds-points, etc.

1.3. Les entités assujetties et travailleurs concernés

  • Réponse : OUI

    L’application des dispositions du décret ne dépend pas de l’affiliation à la mutualité sociale agricole (MSA), ni de l’activité déclarée par l’entreprise (code APE).

    La nature des travaux à réaliser permet de déterminer l’application des dispositions des articles R. 717-85-11 à R. 717-85-25 du CRPM créées par le décret (cf. questions n°1 et n°2).

  • Le CESU permet à un particulier d’employer un salarié afin de réaliser des activités de service à la personne. Ces activités peuvent concerner des petits travaux de jardinage. La circulaire du 11 avril 2019 du ministère de l’économie et des finances en précise la définition (§ I -52).

    Ces travaux comprennent la taille des haies et l’élagage des arbres dans la mesure où il s’agit d’entretien courant effectué à hauteur d’homme, ainsi que le débroussaillage. Ils ne comprennent pas la réalisation de parcs paysagers, l’élagage ou l’abattage d’arbres nécessitant un déplacement en hauteur dans l’arbre. De plus, le matériel et les équipements de protection individuelle doivent être fournis par le particulier, ce qui n’est pas possible pour les travaux d’élagage et d’abattage.

    Les travaux d’abattage et d’élagage traités par le décret n°2021-1833 du 24 décembre 2021 ne sont donc pas réalisables dans le cadre du CESU.

  • Réponse : OUI si elle réalise les travaux mentionnés à l’article R. 717-85-11 du CRPM (cf. questions n°1 et n°2) et que les travailleurs réalisant ces travaux sont employés dans les conditions du droit privé.

  • Réponse : Un travailleur indépendant est un entrepreneur intervenant sur le chantier sans travailleur lié à lui par un quelconque lien de subordination (contrat de travail, contrat d'apprentissage, convention de stage, intérimaire).
    L’article R. 717-85-12 du CRPM prévoit que les travailleurs indépendants sont assujettis aux dispositions du décret n°2021-1833 à la double condition :

    • qu’ils effectuent des travaux d’élagage ou d’abattage en hauteur dans les arbres ;
    • que ces travaux aient pour objet la création, la restauration et l’entretien de parcs et jardins ou l’entretien de la végétation autres que :
      o ceux mentionnés au 1° de l’article L. 722-2 du CRPM ;
      o ceux réalisés sur les chantiers forestiers ou sylvicoles mentionnés à l’article R. 717-77 du CRPM.

    Par conséquent, un travailleur indépendant, de même qu’un employeur qui réalise lui-même les travaux, qui élague ou abat un arbre depuis le sol, ne sera pas soumis aux dispositions du décret n°2021-1833 bien que ces travaux génèrent un risque de chute de branches ou d’arbre (2° de l’article R. 717-85-12 a contrario pris en application de l’article L. 717-8 du CRPM).

  • Réponse : NON

    Les articles R. 717-85-12 et R. 717-85-13 du CRPM prévoient que les dispositions s’appliquent exclusivement aux employeurs qui emploient des travailleurs et aux travailleurs indépendants et employeurs qui effectuent directement les travaux (listés à l’article R. 717-85-11 du CRPM) en hauteur dans les arbres.

    Les personnes physiques qui réalisent des travaux d’abattage ou d’élagage chez elles, pour leur propre compte, sans le concours d’une entreprise, ne sont donc pas concernées par les dispositions créées par le décret n°2021-1833 du 24 décembre 2021.

  • Réponse : NON

    Si les travailleurs de l’entreprise donneuse d’ordre interviennent en complément des travaux d’abattage ou d’élagage réalisés par le sous-traitant, concomitamment à leur réalisation, pour effectuer les opérations d’ébranchage, de billonnage ou de broyage consécutifs à ces travaux, l’employeur doit évaluer les risques encourus par ses travailleurs et prendre des mesures de prévention adaptées. L’employeur peut utilement s’inspirer des dispositions prévues par le décret n°2021-1833 du 24 décembre 2021.

    Cette coactivité présentant de nombreux risques, il est par ailleurs recommandé que l’entreprise donneuse d’ordre prenne connaissance des mesures d’organisation du chantier prévue par l’entreprise sous-traitante (Cf. fiche d’intervention) afin notamment d’identifier les périmètres de sécurité interne à respecter.

    Pour rappel : Le statut d’auto-entrepreneur, (devenu micro-entrepreneur avec la loi Pinel (2016)) ne peut s’appliquer qu’à des non-salariés non agricoles (Cf. article L613-7 du code de la sécurité sociale). Il n’est donc pas ouvert aux personnes exerçant des activités définies à l’article L722-2 2° du code rural et de la pêche maritime telles que l’élagage ou l’abattage d’arbres.

  • Réponse : OUI si elle réalise les travaux mentionnés à l’article R. 717-85-11 du CRPM (cf. questions n°1 et n°2) ou si elle participe à leur réalisation.

    L’article R. 717-85-12 du CRPM précise que toutes les dispositions prévues par la section 5 bis « travaux agricoles dans les parcs et jardins et autres travaux d’entretien de la végétation » sont applicables aux employeurs qui emploient des travailleurs mentionnés à l’article L. 4111-5 du Code du travail.

    Cet article dispose que : « […] les travailleurs sont les salariés, y compris temporaires, et les stagiaires, ainsi que toute personne placée à quelque titre que ce soit sous l'autorité de l'employeur ».

  • Réponse : OUI

    L’article L. 1262-4 du Code du travail dispose que : « L'employeur détachant temporairement un salarié sur le territoire national lui garantit l'égalité de traitement avec les salariés employés par les entreprises de la même branche d'activité établies sur le territoire national, en assurant le respect des dispositions légales et des stipulations conventionnelles applicables aux salariés employés par les entreprises de la même branche d'activité établies sur le territoire national, en matière de législation du travail, pour ce qui concerne les matières suivantes : […]
    9° Règles relatives à la santé et sécurité au travail, âge d'admission au travail, emploi des enfants ; […] »

    Ainsi, une entreprise étrangère dont le siège est basé dans l’Union européenne ou hors Union européenne, effectuant une prestation de service afin de réaliser les travaux mentionnés à l’article R. 717-85-11 du CRPM (cf. questions n°1 et n°2) sur un chantier localisé en France, est soumise au respect des dispositions créées par le décret n°2021-1833 du 24 décembre 2021.

1.4. Les méthodes de travail utilisées

  • Réponse : OUI

    Le décret ne restreint pas son application à certaines méthodes d’abattage ou d’élagage. Ainsi, que l’abattage ou l’élagage soit réalisé en grimpant dans l’arbre à l’aide de cordes ou en utilisant une nacelle, les dispositions du décret sont applicables.

    Les travailleurs indépendants et les employeurs qui réalisent eux-mêmes les travaux en hauteur dans les arbres sont soumis à certaines dispositions de la quatrième partie du Code du travail (articles L. 717-8, R. 717-85-1 du CRPM).

    L’article R. 717-85-2 du CRPM prévoit que les dispositions particulières relatives à l’exécution de travaux temporaires en hauteur et à certains équipements de travail utilisés à cette fin (articles R. 4323-58 à R. 4323-90 du Code du travail et arrêtés d’application) leurs sont applicables. Les travaux réalisés par ces travailleurs à partir d’un plan de travail ou d’une nacelle sont donc concernés et les dispositions en vigueur leurs sont applicables dès lors qu’ils utilisent ces équipements pour réaliser les travaux en hauteur dans les arbres (article R. 717-85-12 du CRPM).

  • Réponse : OUI

    Dès lors qu’il s’agit de travaux d’élagage réalisés dans le cadre de travaux d’entretien de la végétation ou lors de travaux de création, restauration et entretien de parcs et jardins (cf. questions n°1 et n°2), les équipements utilisés ou l’organisation du chantier mise en place n’ont aucune incidence sur le champ d’application du décret.

    De plus, l’article R. 717-85-23 II 3° prévoit les modalités de fixation du périmètre de sécurité à respecter lors de l’utilisation de ce type de machines.

Thème 2 : L’organisation générale du chantier

2.1. Evaluation des risques du chantier

  • Réponse : NON

    En application du II de l’article R. 717-85-12 du CRPM, les dispositions de l’article R. 717-85-15 du CRPM relatives à l’évaluation des risques du chantier, mises en place par le décret, ne sont pas applicables aux travailleurs indépendants et aux employeurs effectuant directement les travaux en hauteur dans les arbres.

    Les travailleurs indépendants ou les employeurs effectuant directement les travaux en hauteur dans les arbres doivent toutefois identifier les risques qu’ils encourent sur le chantier et ceux qu’ils peuvent faire courir à d’autres travailleurs présents sur le chantier.

2.2. Organisation des travaux : la fiche d’intervention

  • Réponse : NON

    L’article R. 717-85-16 du CRPM prévoit que la fiche d’intervention est établie par chaque chef d’entreprise intervenante chargée de tout ou partie des travaux.

    L’article R. 717-85-13 du CRPM définit les chefs des entreprises intervenantes comme étant :

    • les employeurs faisant intervenir des travailleurs sur un chantier ou leurs délégataires5;
    • les employeurs qui exercent en personne sur le chantier ;
    • les travailleurs indépendants opérant sur le chantier.

    5 Personne disposant d’une délégation de compétences du responsable de l’entreprise ou dont le contrat de travail lui attribue les compétences

  • Réponse : La fiche d’intervention peut être rédigée, datée ou signée par le responsable de l’entreprise ou son représentant.
    La rédaction de la fiche d’intervention engage la responsabilité pénale de l’entreprise. Si le responsable de l’entreprise délègue cette mission et la signature du document, il est recommandé que cette délégation soit écrite et que le responsable :

    • s’assure préalablement que le délégataire dispose effectivement des compétences nécessaires ;
    • lui accorde l’autorité et les moyens nécessaires.
  • Réponse : NON

    Une partie des informations nécessaires à l'organisation du chantier n'est pas disponible sans déplacement (état sanitaire des arbres/végétaux, espaces disponibles sur les trottoirs, existence d'une ligne électrique, calculs des surfaces à prévoir pour la zone de chantier et la zone de sécurité interne à déterminer selon les travaux à effectuer, accès et voies de circulation, etc.).

    Attention : le déplacement ne doit pas être réalisé trop tôt car la fiche d'intervention doit correspondre à la situation existante le jour du démarrage des travaux. A défaut, des données pourraient avoir évolué et ne plus correspondre aux conditions du chantier au moment de sa réalisation.

  • Réponse : NON

    L'article R. 717-85-16 du CRPM prévoit que la fiche d'intervention doit être rédigée préalablement au début des travaux listés par l’article R. 717-85-11 du CRPM (cf. questions n°1 et n°2).

    Cette fiche permet de s'interroger sur l'organisation du chantier à mettre en place, sur les risques présents, sur le matériel nécessaire pour sa réalisation, sur les modalités de secours à prévoir, etc. Ce document est opérationnel et est spécifique à chaque opération. Il doit permettre d'identifier toutes les difficultés qui sont présentes sur le chantier afin de prendre toutes les mesures adaptées avant le commencement des travaux.

  • Réponse : OUI

    L’article R. 717-85-16 du CRPM indique que la fiche d’intervention est rédigée préalablement au début des travaux (listés par l’article R. 717-85-11 du CRPM), puis est datée et signée par le chef d’entreprise intervenante ou son représentant. Elle est ensuite communiquée et présentée aux travailleurs.

    Une fois datée et signée, présentée et communiquée aux travailleurs, si son contenu doit être modifié afin de prendre en compte l’apparition de nouveaux critères le jour de la réalisation des travaux (notamment le stationnement d’un véhicule gênant, des travaux réalisés par une autre entreprise à proximité, etc.), il est recommandé de créer une nouvelle version de la fiche d’intervention (et de conserver toutes les versions), et d’utiliser les mêmes règles de validation et de publicité.

    La fiche d’intervention vient en complément du document unique d'évaluation des risques professionnels et doit être conservée deux ans à compter de la date de signature.

  • Réponse : OUI

    L’application des dispositions du décret n°2021-1833 dépend de la réalisation de certains travaux définis par l’article R. 717-85-11 du CRPM (cf. questions n°1 et n°2) et non du type de client chez qui ils sont réalisés. Ainsi, dès lors que des travaux d’élagage ou d’abattage doivent être réalisés chez un particulier, une fiche d’intervention doit être rédigée pour la réalisation du chantier.

  • Réponse : NON

    La fiche d’intervention est spécifique à l'organisation de chaque chantier. Les informations listées par l'article R 717-85-16 du CRPM seront donc différentes d’une opération à une autre. Il est cependant possible d’ajouter dans la fiche un extrait d’un autre document reprenant des informations utiles pour le chantier.

    Les informations contenues dans la fiche d’intervention doivent être cohérentes avec les autres documents existants (document d'évaluation des risques, plan de prévention, etc.).

  • Réponse : OUI

    Une même opération d’élagage ou d’abattage d’arbres peut être traitée par plusieurs entreprises, lesquelles devront établir une fiche d’intervention pour les travaux qui les concernent.

    Le décret n’a pas prévu de fiche commune car les situations de coactivités sont peu fréquentes. Cependant, lorsque cela se produit, il est important que chaque chef d’entreprise intervenante (cf. définition de l’article R. 717-85-13 du CRPM), lors d’une même opération, soit informé de leur contenu afin que les mesures prévues par les entreprises réalisant l’abattage ou l’élagage soient connues de celles qui interviendraient pour la réalisation d’opérations similaires ou afférentes telles que l’ébranchage, le billonnage, le broyage des végétaux.

    Attention : Lorsque des travailleurs d’entreprises différentes interviennent simultanément, les chefs d’entreprises concernées, y compris les travailleurs indépendants, doivent avoir défini ensemble préalablement les modalités de communication sur le chantier entre intervenants de manière à ce que la sécurité de tous les travailleurs et des personnes extérieures soit garantie (Cf. Question 54).

  • Réponse : NON

    Chaque abattage ou élagage d'arbre est différent. Ils sont réalisés sur des arbres de formes différentes, dont les caractéristiques évoluent (ils grandissent, peuvent être devenus malades depuis la dernière opération) et sont effectués sur des lieux qui peuvent s’être modifiés dans le temps (modifications affectant les voies d’accès, etc.). Les moyens à mettre en œuvre pour effectuer les travaux seront donc différents. Il n'est donc pas possible de transposer une fiche d'intervention rédigée pour une opération à une autre, peu important qu’il s’agisse du même client et d’opérations qui paraissent similaires.

  • Réponse : La fiche d’intervention doit être rédigée pour les travaux prévus par l’article R. 717- 85-11 du CRPM (cf. questions n°1 et n°2). Sa rédaction ne dépend donc pas de la durée du chantier à réaliser.

    Lorsque les travaux à réaliser et leur localisation le permettent, il est possible de rédiger une seule fiche d’intervention.

    • Exemples :
      Si le chantier ne comporte que des opérations d’abattage ou que des opérations d’élagage similaires (exemples : élagages à réaliser le long de lignes électriques ou de voies de chemin de fer), une fiche d’intervention unique peut être réalisée à condition que l’évaluation des risques ait été réalisée sur chaque lieu d’intervention et que ces lieux aient été clairement identifiés sur le terrain et soient facilement reconnaissables sur la fiche d’intervention.

      Ainsi, pour l’élagage de branches à réaliser le long d’une voie de chemin de fer sur plusieurs semaines et sur plusieurs kilomètres, chaque arbre à élaguer devra être identifié précisément (numérotation, code couleur, etc.) afin que les risques évalués sur la zone du chantier et les mesures de prévention à prendre puissent être mentionnés dans la fiche d’intervention. Il convient de réaliser plusieurs croquis au sein de la fiche d’intervention et de phaser les travaux.

      A contrario, dès lors que les travaux à réaliser comportent de nombreuses différences (types de travaux et d’arbres, formes des arbres, état sanitaire des arbres, critères liés aux accès sur les lieux d’intervention, etc.), il est recommandé d’établir plusieurs fiches d’intervention.
  • Réponse : NON, sauf exception.

    L’article R. 717-85-16 du CRPM prévoit seulement que la fiche d’intervention soit disponible en permanence sur le chantier.
    Exception prévue par ce même article : lorsque les travaux d’abattage ou d’élagage sont réalisés dans l’établissement d’une entreprise utilisatrice par une entreprise extérieure, la fiche d’intervention doit être transmise au chef de l’entreprise utilisatrice faisant réaliser les travaux.

    Exemple : Une entreprise paysagiste intervient pour élaguer un arbre situé sur le parking d’une entreprise (le terrain sur lequel se trouve l’arbre est le domaine privé de l’entreprise)

  • Réponse : NON

    La fiche de chantier et la fiche d’intervention sont deux documents différents.

    La première est un document prévu à l’article R. 717-78-1 du CRPM qui concerne les chantiers forestiers ou sylvicoles. Son contenu est prévu par l’arrêté du 31 mars 2011 relatif à la fiche de chantier. Elle est élaborée par le donneur d’ordre et complétée par chaque entreprise intervenante sur le chantier.

    La seconde concerne spécifiquement les chantiers relevant du décret dont l’objet est le présent questions-réponses. Son contenu est détaillé à l’article R. 717-85-16 du CRPM. Elle est élaborée par l’entreprise intervenant sur le chantier.

    Si ces documents ont un objectif similaire, leur contenu est adapté à la spécificité de chaque type de chantier. Ainsi la fiche d’intervention prévoit par exemple de recenser non seulement les risques spécifiques au chantier mais aussi au contexte environnant.

  • Réponse : NON

    Les plans de prévention traitent des risques pouvant résulter de l'interférence entre les activités, installations et matériels d’au moins deux sociétés au sein d’une entreprise utilisatrice. Le plan de prévention est établi par écrit et arrêté avant le commencement des travaux dans les deux cas suivants (cf. article R. 4512-7 du Code du travail) :

    • dès lors que l'opération à réaliser par les entreprises extérieures, y compris les entreprises sous-traitantes auxquelles elles peuvent faire appel, représente un nombre total d'heures de travail prévisible égal au moins à 400 heures sur une période inférieure ou égale à douze mois, que les travaux soient continus ou discontinus ;
    • quelle que soit la durée prévisible de l'opération, lorsque les travaux à accomplir sont au nombre des travaux dangereux figurant sur une liste fixée, respectivement, par arrêté du ministre chargé du travail et par arrêté du ministre chargé de l'agriculture.

    L'arrêté du 10 mai 1994 est le texte qui détermine, pour les établissements agricoles, les travaux dangereux soumis à la rédaction d'un plan de prévention.

    Les risques de chute de plus de 3 mètres et de contact avec des pièces nues sous tension (supérieure à la T.B.T) sont concernés. Un plan de prévention devra être rédigé dans ces deux situations lorsque les travaux sont réalisés au sein d’établissements agricoles.

    L’arrêté du 19 mars 1993 fixe, en application de l'article R. 4512-7 du Code du travail, la liste des travaux dangereux pour lesquels un plan de prévention doit être rédigé lorsque les travaux sont réalisés au sein d’un établissement relevant du régime général. Lorsque les entreprises doivent intervenir au sein des entreprises relevant du régime général, elles doivent vérifier que les travaux à réaliser ne sont pas visés par cet arrêté.

    La fiche d'intervention ne concerne que certains travaux (travaux d'abattage ou élagage d'arbres lors de la création, la réparation ou l'entretien de jardins espaces verts ou lors de travaux d'entretien de la végétation (cf. questions n°1 et n°2)) et ne dépend pas du nombre d'heures réalisé sur le chantier ni de la réalisation de travaux dangereux. Elle vient en complément du plan de prévention car les informations requises ne sont pas identiques.

    Pour rappel : conformément à l’article R. 717-85-16 du CRPM, la fiche d’intervention doit être remise à l'entreprise utilisatrice lorsque le chantier est réalisé dans le cadre d'une prestation d'une entreprise extérieure au sein d'un établissement (cf. article L. 4511-1 du Code du travail).

    Il existe donc quelques chantiers pour lesquels les deux documents sont exigibles dont :

    • les chantiers présentant des risques de chutes de plus de 3 mètres réalisés au sein d'une entreprise agricole (exemple : un élagage d’arbres autour d’un domaine viticole), quelle que soit leur durée ;
    • les chantiers exposant les travailleurs à des contacts avec des pièces nues sous tension supérieure à la T.B.T réalisés pour le compte d’une entreprise, quelle que soit leur durée ;
    • les chantiers de plus de 400 heures réalisés pour le compte d'une même entreprise sur une période de 12 mois.
  • Réponse : OUI

    L'article R. 717-85-16 du CRPM prévoit que chaque chef d’entreprise intervenante ou son représentant communique et présente la fiche aux travailleurs de son entreprise avant le début des travaux. Cette communication peut être réalisée par tout moyen (affichage visible, exemplaire papier, envoi d’un fichier numérique, etc.). Chaque travailleur présent sur le chantier dispose ainsi de l’information concernant les risques du chantier et l’organisation mise en place à respecter.

    Le chef de l’entreprise intervenante doit également leur en présenter le contenu en détail.

    En cas d’absence de travailleurs le jour de la présentation de la fiche d’intervention ou d’affectation de nouveaux travailleurs sur le chantier après son commencement, il est recommandé de leur communiquer la fiche d’intervention et de la leur présenter avant qu’ils ne commencent les travaux.

  • Réponse : OUI

    Les dispositions introduites par le décret ne l'interdisent pas. Cependant, le format utilisé doit permettre que la fiche d’intervention soit datée, signée et consultable à tout moment sur le chantier.

    La fiche doit pouvoir être conservée et être accessible durant les deux ans suivant sa signature.

  • Réponse : NON

    L'article R. 717-85-16 du CRPM prévoit que la fiche d'intervention doit être datée et signée par chaque chef d'entreprise intervenante ou son représentant avant le début des travaux.
    En cas de contrôle, le chantier ayant débuté, la fiche doit être finalisée et disponible. Son contenu engage la responsabilité de l'entreprise.

  • Réponse : OUI dans la limite de deux ans à compter de la date de signature.

  • Réponse : OUI

    L’absence de fiche d’intervention ou son incomplétude constituent des infractions susceptibles d’être verbalisées par les agents de contrôle de l’inspection du travail.

    Le décret est pris en application de l’article L. 4111-6 du Code du travail et les infractions sont réprimées au vu des dispositions de l’article L. 4741-1 du Code du travail. Les infractions sont donc de nature délictuelle (Cf. Question n°57).

    Pour les travailleurs indépendants et les employeurs exerçant directement les travaux en hauteur dans les arbres, les infractions peuvent être réprimées sur la base des articles L. 717-8 et L. 719-8 du CRPM soit 4500 euros d’amende.

2.3. Organisation des travaux : Compétence des travailleurs

  • Réponse :
    L’article R. 717-85-17 du CRPM dispose que « les chefs des entreprises intervenantes (au sens de l’article R. 717-85-13 du CRPM) s’assurent que les travailleurs affectés sur les chantiers mentionnés à l’article R. 717-85-11 du CRPM disposent des compétences nécessaires pour réaliser les travaux selon les règles de l’art ».

    L'employeur doit donc s'assurer, par exemple en faisant réaliser des tests pratiques ou en les questionnant, que les travailleurs qu'il affecte sur un chantier connaissent les règles écrites ou non écrites, les techniques, les matériels, les équipements de protection, etc. reconnus comme cadre de référence dans la profession et dont le respect constitue une obligation implicite pour réaliser la prestation, en respectant les règles de sécurité, de la meilleure manière possible.

    A titre d’exemples, les personnes intervenant dans les arbres au moyen de cordes doivent avoir été formées sur les points suivants listés par l’article 3 de l’arrêté du 4 août 2005 relatif à la prévention des risques de chutes liés aux travaux réalisés dans les arbres au moyen de cordes :

    • reconnaissance de l'arbre et des points d'ancrage permettant d'assurer la progression du travailleur, compte tenu de la tâche à effectuer ;
    • choix du mode opératoire, de l'équipement et des points d'ancrage adaptés à l'architecture de l'arbre ;
    • organisation de la progression ;
    • organisation des secours.

    Les règles de l’art évoluant, il est conseillé de s’assurer que les travailleurs bénéficient, en tant que de besoin, de formations permettant la mise à jour de leurs connaissances.

    Depuis 2019, le certificat de spécialisation arboriste grimpeur permet d'identifier les compétences générales détenues par le travailleur effectuant des travaux en hauteur dans les arbres au moyen de cordes. Les chefs des entreprises intervenantes doivent s’assurer que les formations suivies ont été mises en œuvre par les travailleurs et correspondent aux règles de l’art en vigueur au moment de la réalisation des travaux.

    Une attention particulière doit être apportée aux travailleurs conduits à effectuer des travaux d’abattage depuis le sol, dans la mesure où ce type de travail n’est pas fréquent dans les activités de paysage ou d’entretien de la végétation. L’employeur devra s’assurer que le travailleur auquel il confie ce travail dispose bien des compétences requises pour l’effectuer selon les règles de l’art et, ainsi, en toute sécurité.

2.4. Organisation des travaux : les secours

  • Réponse : Le chef d'entreprise, le travailleur indépendant ou l’employeur réalisant lui-même les travaux identifie les risques liés à l'isolement du chantier, voire à sa localisation dans une zone sans couverture pour les téléphones portables, afin de prendre toutes les dispositions nécessaires permettant aux travailleurs de donner l'alerte le plus rapidement possible en cas d'accident.

    Exemple : Identification dans la fiche d’intervention d'un lieu accessible rapidement pour pouvoir téléphoner depuis une ligne de téléphone fixe.

  • Réponse : L'article R. 717-85-18 du CRPM prévoit que le contenu de la trousse de secours doit être adapté à l'activité exercée.

    Il pourra notamment s'agir de dispositifs hémostatiques pour stopper les hémorragies ou pour traiter des coupures, voire des amputations.

    Chaque chef d'entreprise intervenante doit procéder à l'analyse des risques présents sur le chantier afin de mettre à disposition les dispositifs de premiers secours appropriés. Afin de vérifier le contenu de la trousse de secours, il est recommandé de solliciter l’avis du service de santé au travail.

    Il est également conseillé de définir une procédure interne de contrôle du contenu de la trousse de secours afin de remplacer les produits périmés.

  • Réponse : L'article R. 717-85-18 du CRPM indique que les chefs des entreprises intervenantes doivent s'assurer que tous les travailleurs affectés sur un chantier d'élagage ou d’abattage d'arbres, réalisé dans le cadre de travaux de création, restauration et d'entretien de parcs et jardins ou dans le cadre de travaux d'entretien de la végétation (cf. article R. 717-85-11 du CRPM (cf. questions n°1 et n°2)), aient reçu une formation aux premiers secours adaptée à l'activité exercée.

    Lorsque des travaux d’élagage ou d’abattage sont effectués en hauteur dans les arbres au moyen de cordes, il est également nécessaire de former les travailleurs aux secours dans les arbres. L’arrêté du 4 août 2005 prévoit cette formation spécifique afin que les délais d'intervention soient les plus brefs possibles. Les travailleurs doivent donc être capables de s’équiper et de grimper dans l’arbre sans s’exposer eux-mêmes.

    La note de service DGFAR/SDTE/N2007-5018 du 27 juin 2007 mentionne notamment dans la partie IV de l’annexe I que « le temps d’intervention des secours publics étant largement supérieur aux délais requis pour une indispensable intervention, la ou les personnes présentes doivent donc être à mêmes d’assurer elles-mêmes les secours, c’est çà dire d’accéder au blessé et de le redescendre. La seconde personne requise doit donc être qualifiée et expérimentée, au fait des techniques de secours et disposer des outils et EPI appropriés.

    Ce qui précède peut rendre nécessaire l’installation d’une corde d’accès différente de la corde de travail afin de faciliter l’ascension des secouristes. […]

    Il est de même vivement recommandé qu’un Kit de secours composé de quelques équipements permettant des interventions en hauteur soit disponible sur le chantier. […] »

    Pour rappel, les conséquences sur la santé du syndrome du harnais (qui apparait lorsqu'une personne est suspendue dans un harnais/baudrier de manière prolongée avec les membres inférieurs immobiles) peuvent apparaitre après quelques minutes d'immobilité.

  • Réponse : Toutes les personnes intervenant sur les chantiers prévus par l'article R. 717-85-11 du CRPM doivent être formées aux premiers secours.

    Elles doivent recevoir une formation adaptée à l'activité exercée sur le chantier (cf. question précédente).

    Sur chaque chantier qui le nécessite, le chef d'entreprise doit s'assurer que des travailleurs ont suivi la formation de secouriste pour intervenir dans un arbre et assurer les secours au sol.

    Les travailleurs indépendants et les employeurs exerçant en personne sur le chantier doivent également avoir bénéficié d’une formation aux premiers secours adaptée à l'activité exercée (secours dans les arbres).

  • Réponse : L'article R. 717-85-18 du CRPM prévoit :

    • pour les travailleurs : la formation aux premiers secours doit être réalisée au plus tard dans les 6 mois qui suivent l'embauche dans l'entreprise ;
    • pour les travailleurs déjà embauchés au moment de l’entrée en vigueur du décret au 1er mars 2022, les formations devaient être réalisées avant le 28 juin 2023, excepté pour ceux qui avaient été embauchés moins de 6 mois avant le 28 juin 2023. Dans ce dernier cas, les formations devaient être réalisées dans un délai de 6 mois suivant l’embauche ;
    • pour les travailleurs indépendants et les employeurs exerçant eux-mêmes leur activité sur le chantier, la formation devait être réalisée au plus tard 6 mois après la création de l'entreprise. Cette disposition est entrée en vigueur le 28 juin 2023 (cf. article 2 dudit décret). Ceux qui ont créé leur entreprise avant le 28/06/2023 devaient suivre la formation aux premiers secours avant le 28/12/2023.
  • Réponse : L’article R. 717-85-18 du CRPM prévoit que l’organisation des secours est réalisée en deux parties :

    • la première concerne les secours afin que l’alerte soit donnée dans les plus brefs délais ;
    • la seconde porte sur la mise en œuvre des premiers secours par les travailleurs présents sur le chantier, dans les plus brefs délais.

    Afin de permettre cette organisation des secours, les travailleurs et les chefs des entreprises intervenantes affectés sur un chantier tel que mentionné dans les questions N°1 et 2 doivent être formés aux premiers secours adaptés à l’activité exercée. Les travailleurs indépendants et les employeurs exerçant directement les travaux en hauteur doivent donc mettre en place les secours pour leurs interventions en hauteur dans les arbres et être formés aux premiers secours adaptés à l’activité exercée.

    Ce texte confirme les dispositions déjà applicables aux travailleurs indépendants telles que :

    • celles édictées par l’article 3 de l’arrêté du 4 août 2005 relatif à la prévention des risques de chutes liés aux travaux réalisés dans les arbres au moyen de cordes (rendues applicables aux travailleurs indépendants par les articles R. 4535-6 8° et R. 4323-89 du code du travail) ;
    • celles issues de l’article R. 4323-61 alinéa 2 du code du travail (Cf. l’article R. 4535-6 8° du même code) lorsqu’il est fait usage d’un équipement de protection individuelle (assuré au moyen d’un système d’arrêt de chute approprié ne permettant pas une chute libre de plus d’un mètre ou limitant dans les mêmes conditions les effets d’une chute de plus grande hauteur).

    Dans cette situation, un travailleur ne doit jamais rester seul, afin de pouvoir être secouru dans un délai compatible avec la préservation de sa santé.

    La note de service DGFAR/SDTE/N2007-5018 du 27 juin 2007 mentionne également dans la partie IV de l’annexe I que : « Un grimpeur peut rapidement se trouver dans une situation lui interdisant de descendre seul de l’arbre, en cas, par exemple, de malaise, de blessure par une scie à chaîne ou à main, de piqûres multiples par des abeilles, des guêpes, des frelons, de réactions allergiques etc.

    En outre, une urgence vitale absolue apparaît s’il perd connaissance et reste pendu inerte dans son équipement de maintien au travail et de prévention des chutes. Du fait du « syndrome du baudrier » ou « syndrome du harnais », le pronostic vital peut être engagé à partir d’un délai de 7 minutes environ ».

    Ainsi, au vu de ces dispositions le travailleur indépendant ou l’employeur réalisant les travaux en hauteur dans l’arbre au moyen de cordes doit s’assurer de la présence d’un second travailleur formé aux secours dans l’arbre pendant le déroulement des travaux en hauteur.

2.5. Organisation des travaux : les intempéries

  • Réponse : Les alertes météos fournies par Météo-France servent de points de repère (https://meteofrance.com ou https://vigilance.meteofrance.fr/fr).

    Météo-France alerte la population sur neuf risques météorologiques différents : avalanches, crues, grand froid, canicule, neige/verglas, orages, pluies/inondation, vagues/submersion et vents violents.
    Ces dangers sont évalués par un code couleur visible sur les cartes de vigilance publiées chaque jour.

    Rappel des codes de vigilance :
    Vert : pas de vigilance particulière ;
    Jaune : soyez attentifs surtout si vous pratiquez des activités extérieures ;
    Orange : soyez très vigilants, des phénomènes dangereux sont prévus ;
    Rouge : une vigilance absolue s'impose, des phénomènes dangereux d'intensité exceptionnelle sont prévus.

    Les travailleurs doivent cependant analyser les situations météorologiques sur leurs lieux de chantier et évaluer les risques liés aux travaux à réaliser afin de pouvoir s’adapter rapidement à des dégradations soudaines et localisées telles que les orages, les coups de vents ou tornades, etc. Le vent aggrave les conditions de travail des élagueurs et augmente les risques d’accidents (chute, retour de branches, etc.).

    S’agissant des travaux d’entretien de la végétation requis par un exploitant de réseau électrique en cas de circonstances météorologiques exceptionnelles ou suite à l’avarie d’un ouvrage ou d’une installation, en application de l’article 25 de l’arrêté du 5 juillet 2024 relatif à la prévention du risque électrique lié aux travaux d’ordre non électrique dans l’environnement d’ouvrages électriques, il convient en particulier :

    • de n’opérer ces travaux que dans le cadre des instructions données par l’exploitant de réseau électrique et de ses consignes de sécurité ;
    • de faire réaliser ces travaux par des travailleurs dûment formés tant au risque électrique qu’aux risques liés à l’abattage et à l’élagage ;
    • d’opérer ces travaux en évaluant préalablement les risques liés à l’opération d’abattage ou d’élagage tel que prévu par le décret n°2021-1833 du 24 décembre 2021, en particulier aux articles R. 787-85-15 et suivants du CRPM.
  • Réponse : NON

    Le décret 2021-1833 du 24 décembre 2021 n’a prévu aucune dérogation.

Thème 3 : Les périmètres de sécurité du chantier

3.1. Périmètre de sécurité du chantier : la zone extérieure au chantier

  • Réponse : OUI

    L'article R. 717-85-20 du CRPM indique que la zone doit être matérialisée par un dispositif temporaire adapté.

    Dès lors qu’ils restent visibles en permanence et dissuadent les personnes extérieures d’entrer sur le chantier tout en restant faciles à déplacer, ces cônes peuvent être considérés comme adaptés.

    Lors des phases de dangers une surveillance de l’accès du chantier devra également être assurée par des travailleurs.

  • Réponse : NON

    L’article R. 717-85-20 alinéa 2 prévoit que le périmètre de sécurité du chantier peut évoluer selon les besoins du chantier.

    Il sert à délimiter l’espace à l’intérieur duquel vont se dérouler les travaux d’élagage ou d’abattage de son environnement. Le chef d’une entreprise intervenante (cf. article R. 717- 85- 13 du CRPM) doit prendre en compte les activités qui se déroulent à l’extérieur du chantier (circulation routière, piétonne, entrée/sortie de bâtiments, etc.) et les règles de l’art en matière d’élagage ou d’abattage pour la délimiter.

    Exemple : des risques d’interférence peuvent exister lors d’un élagage à réaliser à l’entrée d’un entrepôt. Il faudra alors phaser les travaux et informer les personnes de l’entrepôt afin que la circulation soit interdite pendant une période déterminée. La zone extérieure sera modifiée lors de la réalisation des travaux en hauteur pour interdire toute circulation.

3.2. Périmètre de sécurité du chantier : les zones internes au chantier

  • Réponse : Les zones internes au chantier délimitent l’espace propre à chaque intervenant pour les différents types de travaux à réaliser. Elles doivent permettre d’éviter que des accidents surviennent aux personnes et aux tiers qui se trouveraient autour de la personne qui réalise les travaux d’élagage, d’abattage, d’ébranchage, de billonnage ou de broyage.

    L’article R. 717-85-23 du CRPM ne prévoit pas de délimitation de ces zones par un dispositif matériel. 

    Pour déterminer chacune de ces zones, il est recommandé de prendre en compte, pour chaque type de travaux réalisés (abattage, élagage, ébranchage, billonnage, broyage de branches, etc.) :

    • les règles de l’art spécifiques aux types de travaux réalisés ;
    • les possibles rebonds (branches ou sections de tronc) ;
    • la distance de projection des copeaux du broyeur de branches ;
    • l’utilisation de cordes par l’élagueur.

    Pour délimiter ces zones internes, il est conseillé de prendre également en compte l’existence de lignes électriques sur le chantier ou aux abords. Dans cette situation, les dispositions du décret n°2024-552 du 17 juin 2024 relatif à la prévention du risque électrique lié aux travaux non électriques réalisés dans l’environnement d’ouvrages ou installations électriques aériens ou souterrains et des arrêtés d’application s’appliquent.

  • Réponse : L’article R. 717-85-23 du CRPM prévoit que le périmètre est déterminé autour de l’arbre de telle sorte qu’aucune personne ne puisse être exposée à la chute d’une partie de l’arbre ou d’un objet.

    Le travailleur effectuant les travaux est seul à l’intérieur du périmètre de sécurité, sauf lorsque la configuration de la parcelle, la nature des travaux ou les exigences liées à la formation professionnelle nécessitent l’intervention simultanée de plus d’une personne.

    Les règles de l’art, la localisation des branches à élaguer, les risques de rebond des végétaux, la configuration des lieux, permettent d’identifier la zone de sécurité.

    Lorsque l’élagage est mécanisé (cf. alinéa 2 3°) le périmètre autour de l’équipement est calculé en prenant en compte les informations fournies dans la notice d’instructions de la machine. L’objectif est d’éviter que la projection de matière végétale blesse les travailleurs situés sur le chantier.

  • Réponse : L’article R. 717-85-23 du CRPM prévoit que :

    • lorsque l’abattage est réalisé à l’aide d’outils ou de machine à main par un opérateur au sol : un périmètre dont le rayon est égal à deux fois la hauteur de l’arbre doit être mis en place. Ce périmètre peut être réduit à une portion du cercle calculé (en conservant le même rayon) lorsque le guidage de l’arbre est opéré afin de garantir la direction d’abattage de l’arbre ;
    • lorsque l’abattage doit être réalisé par démontage6 avec ou sans système de rétention des tronçons d’arbre (le travailleur est en hauteur dans l’arbre) : le périmètre dépend de la technique retenue pour réaliser les travaux et de l’analyse des risques réalisée. Aucune personne ne doit être exposée à la chute d’une partie de l’arbre ou d’un objet ;
    • lorsque l’abattage est mécanisé : le périmètre autour de l’équipement est calculé en prenant en compte les informations fournies dans la notice d’instructions de la machine. L’objectif est d’éviter que la projection de matière végétale blesse les travailleurs situés sur le chantier.

    6 Démontage d’arbres par tronçons : technique appliquée à des arbres qui ne peuvent être abattus en une seule fois, selon des méthodes traditionnelles, eu égard aux contraintes de leur environnement (bâtiment, mobilier de jardin ou urbain, autres végétaux, réseaux aériens et enterrés dangereux ou à préserver) cf. annexe II de la note de service DGFAR/SDTE/N2007-5018 du 27 juin 2007

  • Réponse : L’article R. 717-85-23 du CRPM prévoit que le périmètre de sécurité interne autour du broyeur est déterminé en prenant en compte le risque de projection des copeaux et le risque d’entrainement des cordes utilisées par les travailleurs en hauteur lors du chargement des branches dans la goulotte d’alimentation de la machine. Il est recommandé de se reporter aux indications mentionnées dans la notice d’instructions de la machine pour identifier les distances à respecter.

    Si le fabricant du broyeur de branches n’a pas mentionné sur la machine la distance de projection des copeaux, les informations peuvent se trouver dans la notice d’instructions. En l’absence de toute information sur ce point, il convient de prendre contact directement avec le fabricant afin d’obtenir la ou les distances de projections des copeaux de la machine utilisée.

    Lorsque les lieux ne permettent pas d’identifier des périmètres de sécurité internes suffisamment étendus pour chaque activité, l’analyse des risques réalisée permettra de déterminer les modalités de réalisation des différentes interventions.

  • Réponse : L’article R. 717-85-23 du CRPM prévoit dans certaines circonstances, la possibilité de faire intervenir plus d’un travailleur au sein d’un périmètre de sécurité interne. C’est le cas lorsque :

    • la configuration de la parcelle ne permet pas de travailler seul sur ce périmètre de sécurité ;
    • la nature des travaux l’exige ;
    • la formation d’un apprenant est en cours : par exemple lorsqu’un formateur est présent avec l’apprenant dans le périmètre pour les besoins de la formation.

    Les chefs des entreprises intervenantes (au sens de l’article R. 717-85-13 du CRPM) doivent alors définir préalablement à la réalisation des travaux des règles spécifiques de sécurité et les porter à la connaissance des travailleurs qui vont les réaliser.

Thème 4 : Autres informations

  • Réponse : Il est possible de communiquer par gestes, oralement (en criant), en utilisant des objets tels qu’un sifflet ou un micro placé dans le casque de sécurité, etc.

    Cependant, le choix du mode de communication doit être adapté aux contraintes du chantier (niveau de bruit, distance entre les travailleurs, absence de visibilité directe, durée des travaux et diversités des configurations de travail, etc.). L’absence de clarté sur le mode de communication et les équipements à utiliser pour communiquer entre les travailleurs augmente le risque de survenue des accidents.

    Lorsque plusieurs entreprises doivent intervenir sur le même chantier et au même moment, le mode de communication des équipes doit être déterminé, au préalable, par les chefs des entreprises intervenantes ou leurs représentants et expliqué à tous les travailleurs afin de leur permettre de signaler notamment :

    • l’intrusion de personnes dans le périmètre du chantier et la nécessité d’arrêter les travaux ;
    • la chute imminente d’un arbre, de tronçons ou d’une branche ;
    • le besoin d’intervention des secours, etc.
  • Réponse : OUI

    Il existe des dispositions spécifiques pour les travaux d’élagage ou d’abattage à réaliser à proximité des lignes électriques.

    Ces règles, complémentaires aux règles définies par le décret 2021-1833 du 24 décembre 2021, sont prévues par le décret n°2024-552 du 17 juin 2024 relatif à la prévention du risque électrique lié aux travaux non électriques réalisés dans l’environnement d’ouvrages ou installations électriques aériens ou souterrains. Ce dernier a créé les articles R. 4544-12 et suivants du code du travail.

    Plusieurs arrêtés ont été pris pour son application, en particulier l’arrêté du 5 juillet 2024 relatif à la prévention du risque électrique lié aux travaux d’ordre non électrique réalisés dans l’environnement d’ouvrages ou installations électriques sous-tension aériens ou souterrains (cf. notamment les articles 1er, 2 à 8 et 12, 17 à 32 de cet arrêté).

  • Réponse : NON

    Il les complète, tout comme il complète les dispositions de l’arrêté du 4 août 2005 relatif à la prévention des risques de chutes liés aux travaux réalisés dans les arbres au moyen de cordes.

    Rappel : Le code du travail prévoit que lorsque cela est techniquement possible la priorité doit être donnée à l'utilisation des protections collectives contre les chutes de hauteur.

  • Réponse : OUI

    Il est possible de poursuivre pénalement des entreprises qui ne respecteraient pas les dispositions prévues par le décret n°2021-1833.

    Les sanctions pénales encourues sont :

    • 10 000 euros d’amende et, en cas de récidive, 1 an de prison et 30 000 euros d’amende pour les employeurs (Cf. article L. 4741-1 du code du travail) ;
    • 4 500 euros d’amende pour les travailleurs indépendants et les employeurs exerçant directement les travaux en hauteur dans les arbres (Cf. articles L. 717-8 et L. 719-8 du CRPM).